3月4日起,西安碑林博物馆恢复正常开放时间
西西新闻 @2026-03-03
字号
3月3日,西西新闻记者从西安碑林博物馆获悉,3月4日起,该馆恢复正常开放时间,开放时间为9:00-18:30(17:00停止售票),周一至周日均正常开放。
而此前,西安碑林博物馆特别推出春节阶段性延时开放服务,2月15日至3月3日,开放时间为8:30-19:00(17:30停止检票)。
3月4日起西安碑林博物馆营业时间切换回“日常模式”。西安碑林博物馆温馨提示,该馆全面实行分时预约制,务必按照预约时间段前来参观。当日客流量过大时,将现场分流;若达到当日最大承载量(20199人次),将停止售票。
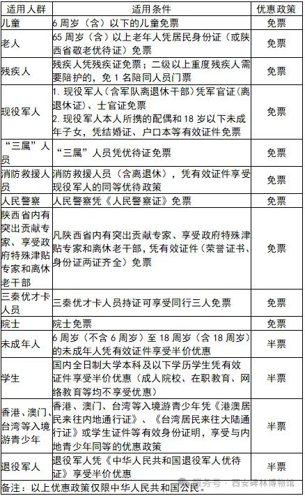
据悉,西安碑林博物馆除政策性免票外,门票价格不分淡旺季,统一按全票85元/人次,半票42元/人次执行。前往西安碑林博物馆参观的游客市民,须通过官方微信服务号、支付宝小程序和官方网站(www.beilin-museum.com)提前5天预约购票,凭身份证或购票电子二维码入园参观,特殊证件人群(军官证、士兵证、消防员证、残疾证等)需前往售票窗口兑换免票。
西安碑林博物馆优惠政策

(记者 苏珊)
编辑/席静




