最全汇总!2025年西安市学区划分正式公布
西西新闻 @2025-06-13
字号
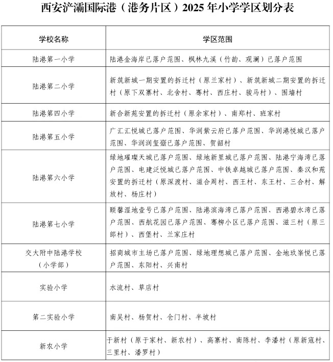
根据2025年西安市义务教育招生入学政策的要求,6月12日,西安市各区县、开发区公布了2025年西安市义务教育学校学区划分方案。家长们可登录各区县政府、开发区管委会门户网站及其教育部门微信公众号查看具体学区划分情况。
记者汇总各区情况如下:
1.高新区

点击图片查看全部附件
点击图片查看全部附件
点击图片查看全部附件
点击图片查看全部附件
点击图片查看全部附件
点击图片查看全部附件
点击图片查看全部附件
点击图片查看全部附件
点击图片查看全部附件
点击图片查看全部附件
点击图片查看全部附件
点击图片查看全部附件
点击图片查看全部附件
点击图片查看全部附件
点击图片查看全部附件
点击图片查看全部附件
点击图片查看全部附件
点击图片查看全部附件
点击图片查看全部附件
点击图片查看全部附件
(记者 苏珊)
编辑/席静























