西安多区域计划停气,请市民提前关闭阀门并保持通风
西西新闻 @2025-10-12
字号
为确保城市燃气设施安全,西安秦华燃气集团将于2025年10月13日至15日对部分区域实施计划性停气作业。此次停气涉及多个路段及小区,请广大市民提前做好准备。
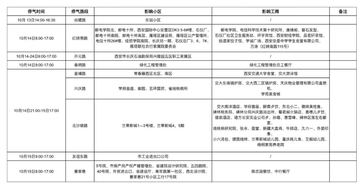
根据安排,10月13日,广运谭大道、尚覆路、郝家巷等路段将分时段停气。10月14日至15日,停气范围将进一步扩大,影响红专南路、开元路、春明路、皇甫路、兴庆路、北沙坡路、友谊东路、曹家巷等多个区域。部分停气将持续至深夜或次日,如皇甫路、兴庆路等路段将于14日21时至15日17时停气,请相关用户特别留意。
根据安排,10月13日,广运谭大道、尚覆路、郝家巷等路段将分时段停气。10月14日至15日,停气范围将进一步扩大,影响红专南路、开元路、春明路、皇甫路、兴庆路、北沙坡路、友谊东路、曹家巷等多个区域。部分停气将持续至深夜或次日,如皇甫路、兴庆路等路段将于14日21时至15日17时停气,请相关用户特别留意。


此次停气将影响东站小区、常春藤西区、兰蒂新城、学府首座等大量居民小区,以及交通大学食堂、南洋酒店、外婆印象、小六汤包等多个工商用户。
秦华燃气提醒广大用户,停气期间请务必关闭燃气阀门,保持室内通风。恢复供气后如发现使用异常,请及时拨打服务热线96777咨询报修。(记者 张黎江)
编辑/何海潮




