近日,西安市公安局西咸新区公安局交通管理大队公布了该区11月高风险运输企业名单。此举旨在进一步加强辖区重点运输企业道路交通安全源头监管工作,督促企业全面落实安全主体责任,提升安全防范意识。

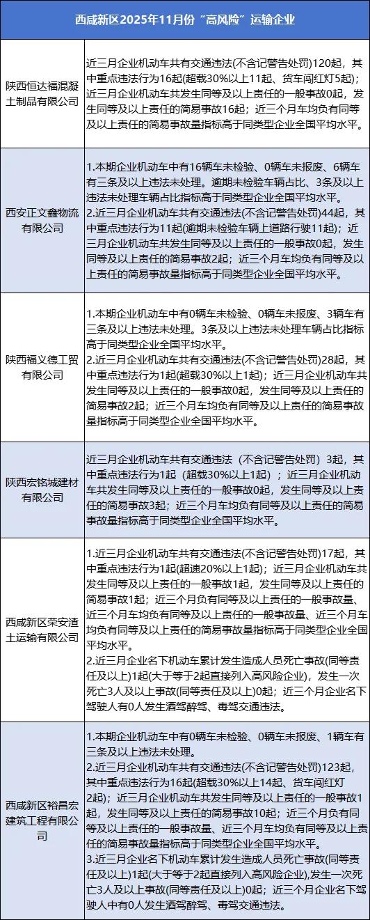
此次“上榜”的6家公司分别为:陕西恒达福混凝土制品有限公司、西安正文鑫物流有限公司、陕西福义德工贸有限公司、陕西宏铭城建材有限公司、西咸新区荣安渣土运输有限公司、西咸新区裕昌宏建筑工程有限公司。
上述公司存在安全管理措施落实不到位,企业所属车辆存在逾期未检验、交通违法行为突出,道路交通违法率、车均有责一般事故量高于同类企业全国平均水平。
西安市公安局西咸新区公安局交通管理大队要求,企业加强车辆和驾驶人管理,对车辆及时进行审验,达到报废标准的按规定进行报废,督促驾驶人及时处理违法行为,消除各类安全风险隐患。加强驾驶人培训教育,避免出现酒驾、超速、超载等严重交通违法行为。(记者 苏珊)
编辑/席静